当前位置: /首页 /最新研究成果 /正文
牙髓干细胞(DPSCs)是从牙髓中分离的间充质干细胞,具有较强的自我更新能力,具有成骨向,成脂肪向,成神经向等多向分化潜能。然而,长时间体外扩增会导致干细胞自发分化和衰老,限制了其在临床治疗中的应用。因此,如何在体外维持干细胞的干性已成为当前干细胞治疗和再生医学的研究热点和难点。
近日,北京麻豆精品秘 国产传媒生物与医学工程学院、生物力学与力生物学教育部重点实验室、北京生物医学工程高精尖创新中心樊瑜波、郑丽沙教授团队与中国人民解放军总医院王玉教授合作,以 “Micropattern-Based Stem Cell Gym: Mechanical Memory Enhanced Stemness Maintenance of Human Dental Pulp Stem Cells and Nerve Regeneration”为题发表于顶级材料科学类期刊《Advanced Functional Materials》。樊瑜波教授,郑丽沙教授及王玉教授为该文共同通讯作者,北航博士研究生李驰宇及解放军总医院博士研究生孟繁琪为该论文的共同第一作者,北京麻豆精品秘 国产传媒为第一完成单位(Adv. Funct. Mater. 2023, doi.org/10.1002/adfm.202302829)。

图1 “干细胞健身房”促进DPSCs干性维持及神经修复的示意图
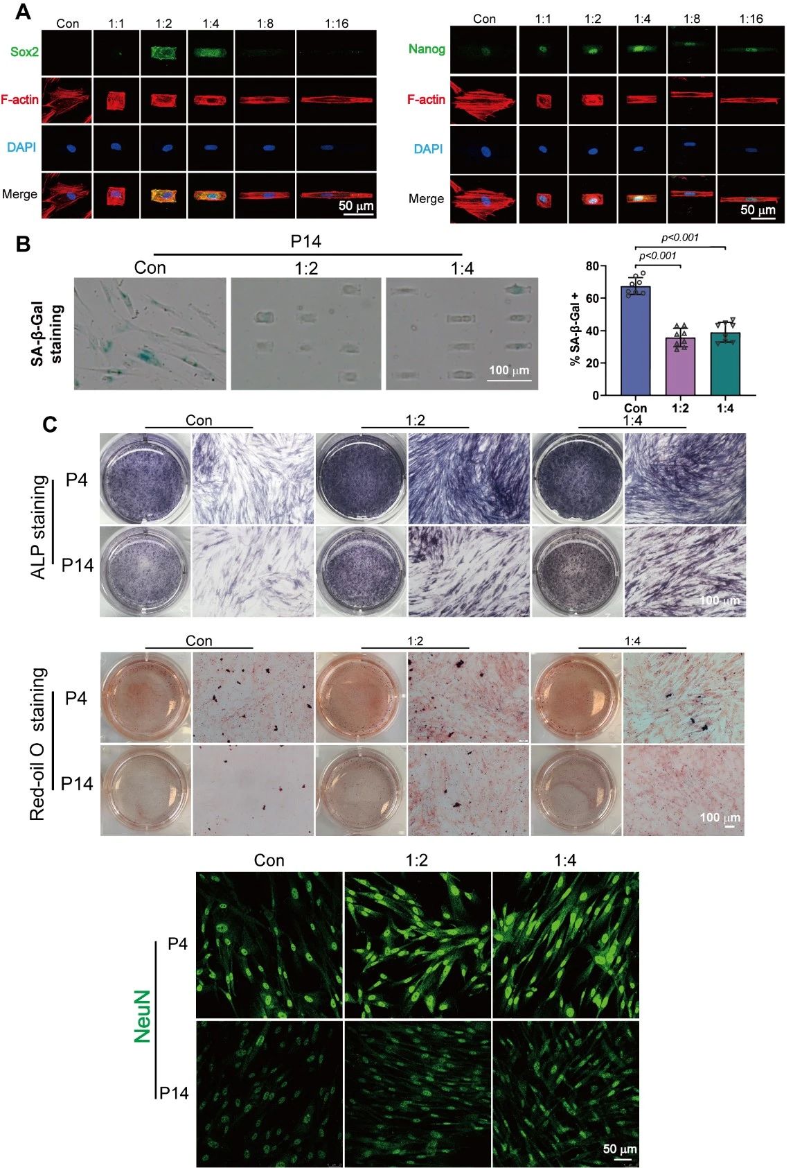
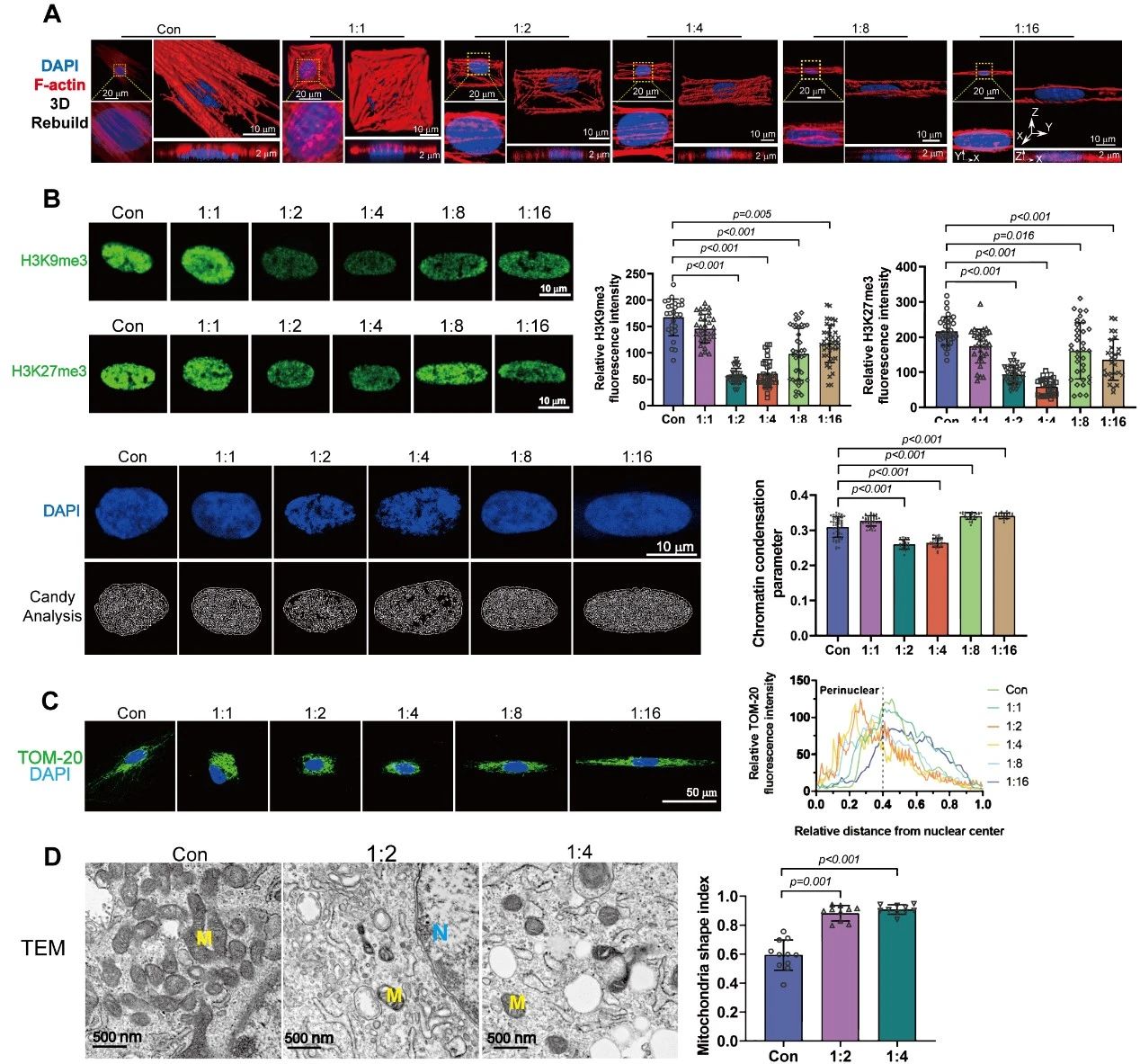
该研究构建了一个基于细胞微图案技术的“干细胞健身房”。研究表明,面积为1024 u㎡、长宽比1:2和1:4矩形微图案上能够增强DPSCs的干性,抑制高代数细胞的衰老并促进其多向分化潜能的恢复(图2)。“干细胞健身房”调控DPSCs细胞核形态,介导表观遗传学和染色质结构的重塑,影响了线粒体的分布及成熟状态(图3)。分子机制研究表明,YAP的出核,STAT3和ERK的磷酸化激活有助于DPSCs维持干性(图4)。通过载体将”干细胞健身房”训练后的DPSCs植入损伤的坐骨神经,手术12周后,经过”干细胞健身房”训练的DPSCs移植组促进了坐骨神经及腓肠肌的再生及功能恢复,更加接近自体移植组临床金标准的水平(图5)。本研究提供了一种通过力学因素促进牙髓干细胞干性维持的新思路,有望进一步应用于干细胞治疗的相关领域。
该研究工作得到了国家自然科学基金委(32171310,11972067, U20A20390, 11827803, 32171356)及“生物力学与力生物学创新引智基地”(111引智计划,B13003)等项目资助。

图2 “干细胞健身房”促进DPSCs干性维持、抑制衰老并促进多向分化能力的增强及体外长时间培养细胞分化功能的恢复

图3 “干细胞健身房”促进了DPSCs的细胞核形态、表观遗传学、染色质结构及线粒体形态分布的重塑

图4 “干细胞健身房”激活ERK和STAT3并抑制YAP入核维持干性

图5 “干细胞健身房”促进坐骨神经损伤大鼠的神经与肌肉再生和功能修复
原文链接:http://onlinelibrary.wiley.com/doi/10.1002/adfm.202302829